|
|
|
Home » U++ Library support » U++ Widgets - General questions or Mixed problems » howto best Ctrl Refresh handling w/ MT & very frequent refreshes
| Re: howto best Ctrl Refresh handling w/ MT & very frequent refreshes [message #26985 is a reply to message #26984] |
Wed, 16 June 2010 18:47   |
Sender Ghost
Messages: 301 Registered: November 2008
|
Senior Member |
|
|
| kohait00 wrote on Wed, 16 June 2010 17:26 |
do you have some hint concerning the repaint model in upp? how is it done, what is the idea behind it?
|
Not exactly, except what I said before about MVC and cached data.
We can see following words from documentation for Ctrl::RefreshFrame:
| Quote: |
Marks requested rectangle of frame area for repainting. Actual repainting is deferred for performance reasons.
|
When application window moves or some application window(s) moves along it repaints appeared areas.
Also Mirek said about input queue.
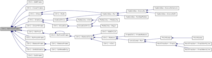
May be, following caller graph diagram created by Doxygen and Graphviz programs for Ctrl::RefreshFrame (from CtrlCore perspective only) can be useful:
Actual painting (e.g. for Windows operating system) happens in virtual Ctrl::WindowProc function:
LRESULT Ctrl::WindowProc(UINT message, WPARAM wParam, LPARAM lParam)
{
//...
HWND hwnd = GetHWND();
switch(message) {
//...
case WM_PAINT:
ASSERT(hwnd);
if(IsVisible() && hwnd) {
PAINTSTRUCT ps;
SyncScroll();
HDC dc = BeginPaint(hwnd, &ps);
fullrefresh = false;
SystemDraw draw(dc);
//...
UpdateArea(draw, Rect(ps.rcPaint));
//...
EndPaint(hwnd, &ps);
}
return 0L;
[Updated on: Fri, 18 June 2010 08:58] Report message to a moderator
|
|
|
|
Goto Forum:
Current Time: Wed Jan 28 21:32:17 CET 2026
Total time taken to generate the page: 0.13936 seconds
|
|
|